Jesteś zainteresowany usługą?
Pozostaw kontakt do siebie, a my do Ciebie oddzwonimy.

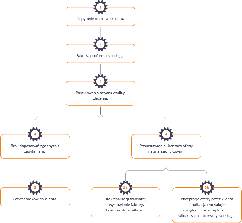
Usługa wyszukiwania towaru to usługa skierowana do klientów, którzy nie znaleźli na platformie Factory Part Finder poszukiwanych towarów. Jest ona świadczona odpłatnie przez naszą Firmę i ma na celu wypełnienie zapotrzebowania klienta na poszukiwane przez niego towary niezbędne do prowadzenia przez niego działalności, zapewnienia ciągłości produkcji lub innych problemów logistycznych. Nasze wieloletnie doświadczenie w przeszukiwaniu zasobów światowych oraz kontakty handlowe pozwalają nam zrealizować problematyczne zapotrzebowania w około 90 % zapytań.
Opłata za usługę to 350 PLN netto za jedno zapytanie w przypadku, kiedy towar zostanie znaleziony, przedstawimy na niego ofertę handlową lecz transakcja nie zostanie sfinalizowana.
Jeżeli nie zdołamy znaleźć szukanego towaru opłata zostanie zwrócona na Państwa konto.
W przypadku finalizacji transakcji usługa jest bezpłatna a pobrane środki wliczane są na poczet opłaty za towar.
Zapraszamy do kontaktu i skorzystania z naszego wieloletniego doświadczenia.